 |
|
装修百科 |
|
 |
|
 |
施工质量检验单 |
| 【导读】 |
编辑:朱冬冬 日期:2015-10-21 |
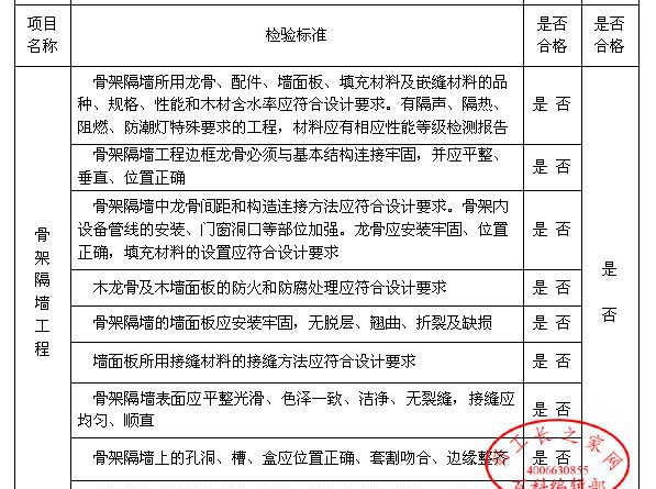
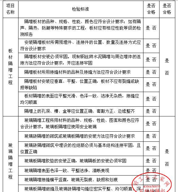
| 家庭装修是一项复杂而繁琐的工程,任何一家公司或者施工方都无法保证施工质量百分百标准,但是高质量的施工标准还是要保证的。以下表为例,各个小项中,只允许出现一项不符合标准的,否则即可视为此分项工程不合格,要求施工方整改或返修。 |
|
 | | | 吊顶工程检验标准 | |  | | 检验标准 | | | | |
 | | | 骨架隔墙工程检验标准 | |  | | 检验标准 | | | | |
 | | | 板材隔墙工程和玻璃隔墙工程检验标准 | |  | | 检验标准 | | | | |
 | | | 铝合金饰面板工程和木板饰面工程检验标准 | |  | | 检验标准 | | | | |
文章转载自官方媒体或其他网站,版权归原创者所有。本站转载旨在使信息更广泛地传播以更好地发挥其价值, 如涉及版权等问题,请作者与本网站联系,本网站核实确认后会尽快予以处理。 |
|
|
| 工长装修服务流程 |
 |
| |
 |
业主免费注册发布招标信息 |
 |
 |
 |
预约工长上门服务 |
 |
 |
 |
免费获取三套方案与报价 |
 |
 |
|
|
| |
| 相关文章 |
 |
|
|
|
| |
|