总站 [切换城市] 工长登录|免费注册 |我要装修工长加盟|城市CEO |官方微信
|官方微博
优优工长网 4006630855
您现在的位置:首页 >> 装修百科 >> 水电施工
  装修百科
水路施工阶段质量检验单
导读 编辑:朱冬冬  日期:2015-10-22  
水路施工阶段质量检验单
 目录
·水路工程检验标准一
·水路工程检验标准二
 水路工程检验标准一
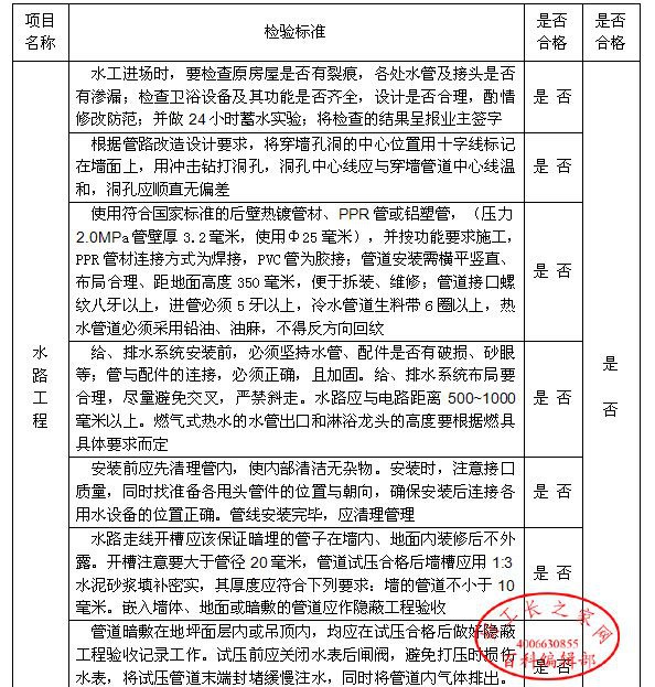
检验单
检验单
 水路工程检验标准二
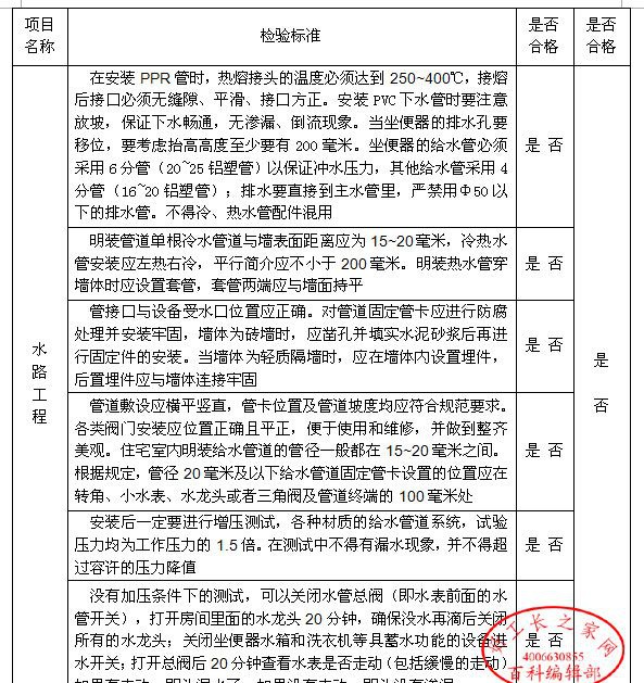
检验单
检验单
上一篇:油工施工阶段质量检验表
下一篇:瓦工施工阶段质量检验单
分享到:
文章转载自官方媒体或其他网站,版权归原创者所有。本站转载旨在使信息更广泛地传播以更好地发挥其价值, 如涉及版权等问题,请作者与本网站联系,本网站核实确认后会尽快予以处理。
 
  网友评论:
1楼:优优工长网友(2015-10-31 15:50:20)
我觉得水路是重中之重,所以我觉得应该好好总结一下。
  发布评论
提示:你最多可以输入120个字!
验证码:  验证码,看不清楚?请点击刷新验证码 请输入验证码
 
预约工长
装修新模式,发布装修招标立省30%。
 
工长装修服务流程
 
业主免费注册发布招标信息
预约工长上门服务
免费获取三套方案与报价
立即享受优优工长网给您带来的
省钱,省心,放心便捷的服务!
立即发布装修招标>>
 
相关文章
 ·8个方法教会你鉴别经久耐用的开关
 ·电路施工阶段质量检验单
 ·【家装水电施工图】CAD图纸下载
 ·【工业用电价格】工业用电多少钱一
 ·金德管质量怎么样?
 ·家用水表怎么看图解,水表的正确读
 ·吊灯如何安装?吊灯安装步骤详解
 ·下水管道漏水怎么办?
 ·金德水管怎么样?
 ·水电师傅经验谈 卫生间水电设计要
 ·【解析】水电施工的标准
 ·买电线、水管不要图便宜
 ·水电装修怎么省钱?这些清单看完你
 ·卫生间水路改造做好哪几点?
 ·卫浴装修必知的九个细节!
装修服务
预约工长
学点装修
装修效果图
装修知识
旧房装修
好建材
平台模式
服务模式
法律声明
关于我们
企业介绍
联系我们
工长注册
城市CEO
关 注 微 信
400-6630-855
周一至周六:9:00-18:00
全国客服热线
商务咨询QQ:9617228
豫ICP备2021014483号  版权所有:优优工长  网站所有内容,未经许可不得转载或做其它使用