总站
[切换城市]
工长登录
|
免费注册
|
我要装修
|
工长加盟
|
城市CEO
|
官方微信
|
官方微博
4006630855
首页
设计阶段
装修前
装修中
装修后
装修建材
家具选购
生活家电
布艺软装
家居生活
专区
您现在的位置:
首页
>>
装修百科
>>
水电施工
装修百科
电路施工阶段质量检验单
【
导读
】
编辑:朱冬冬 日期:2015-10-26
电路施工阶段质量检验单
目录
·
电路工程施检验单一
·
电路工程施检验单二
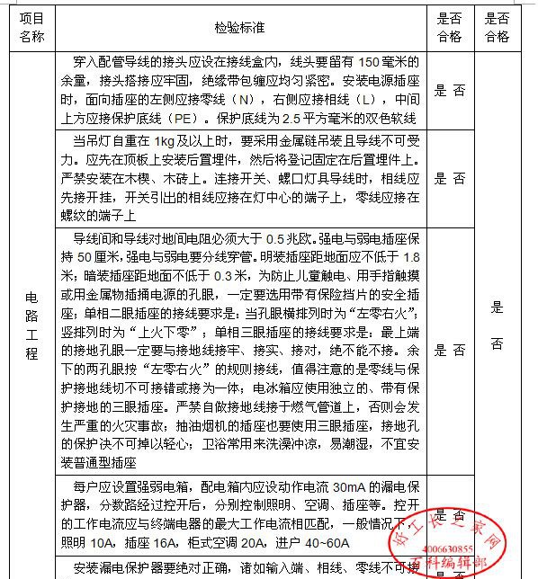
电路工程施检验单一
检验单
电路工程施检验单二
检验单
上一篇:
碰到装修质量问题怎么办
下一篇:
怎样在墙上钉隔板
分享到:
文章转载自官方媒体或其他网站,版权归原创者所有。本站转载旨在使信息更广泛地传播以更好地发挥其价值, 如涉及版权等问题,请作者与本网站联系,本网站核实确认后会尽快予以处理。
网友评论:
1楼:优优工长网友(2016-1-1 16:18:41)
水电施工是装修中的比较重要的环节,也是很多朋友关注的焦点,不了解的朋友可多关注下
2楼:优优工长网友(2015-10-31 15:38:24)
这些东西我以前没有接触过,看来这有事一门学问啊。
发布评论
提示:你最多可以输入
120
个字!
验证码:
请输入验证码
预约工长
装修新模式,发布装修招标立省30%。
工长装修服务流程
业主免费注册发布招标信息
预约工长上门服务
免费获取三套方案与报价
立即享受优优工长网给您带来的
省钱,省心,放心
便捷的服务!
立即发布装修招标>>
相关文章
·
8个方法教会你鉴别经久耐用的开关
·
水路施工阶段质量检验单
·
【家装水电施工图】CAD图纸下载
·
【工业用电价格】工业用电多少钱一
·
金德管质量怎么样?
·
家用水表怎么看图解,水表的正确读
·
吊灯如何安装?吊灯安装步骤详解
·
下水管道漏水怎么办?
·
金德水管怎么样?
·
水电师傅经验谈 卫生间水电设计要
·
【解析】水电施工的标准
·
买电线、水管不要图便宜
·
水电装修怎么省钱?这些清单看完你
·
卫生间水路改造做好哪几点?
·
卫浴装修必知的九个细节!
装修服务
预约工长
学点装修
装修效果图
装修知识
旧房装修
好建材
平台模式
服务模式
法律声明
关于我们
企业介绍
联系我们
工长注册
城市CEO
关 注 微 信
400-6630-855
周一至周六:9:00-18:00
全国客服热线
商务咨询QQ:
9617228
豫ICP备2021014483号
版权所有:优优工长 网站所有内容,未经许可不得转载或做其它使用