总站 [切换城市] 工长登录|免费注册 |我要装修工长加盟|城市CEO |官方微信
|官方微博
优优工长网 4006630855
您现在的位置:首页 >> 装修百科 >> 其它百科
  装修百科
2017最强拼假攻略
导读 编辑:韩焕平  日期:2017-04-02  
盼望着盼望着,2017年放假安排终于诞生了! 2016年12月1日晚,《国务院办公厅关于2017年部分节假日安排的通知》新鲜出炉,虽然法定假日还是11天,但聪明的你,只要学会合理拼假,还是可以给自己制造很多惊喜。
 目录
·2017年放假安排:中秋国庆连放8天
·2017年拼假攻略:一月份
·2017年拼假攻略:二月份
·2017年拼假攻略:三月份
·2017年拼假攻略:四月份
 2017年放假安排:中秋国庆连放8天
2017年放假安排:中秋国庆连放8天
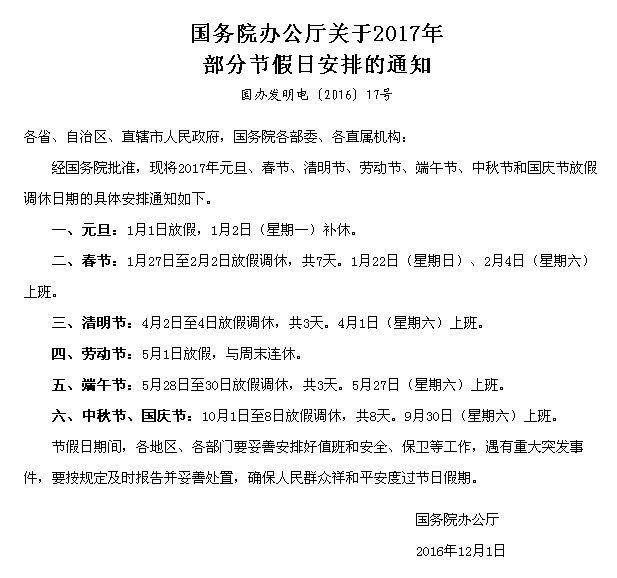
  《国务院办公厅关于2017年部分节假日安排的通知》:
  一、元旦:1月1日放假,1月2日(星期一)补休。
  二、春节:1月27日至2月2日放假调休,共7天。1月22日(星期日)、2月4日(星期六)上班。
  三、清明节:4月2日至4日放假调休,共3天。4月1日(星期六)上班。
  四、劳动节:5月1日放假,与周末连休。
  五、端午节:5月28日至30日放假调休,共3天。5月27日(星期六)上班。
  六、中秋节、国庆节:10月1日至8日放假调休,共8天。9月30日(星期六)上班。
  今年还没来得及去旅游的就等明年吧,小编给大家整理好了2017年拼假攻略,拿好不谢!
 2017年拼假攻略:一月份
2017年拼假攻略:一月份
  1月份可休16天
  法定:2016年12月31日-1月2日为元旦假期,共3天;1月27日-31日为春节假期,共5天,1月22日(星期日)上班;
  周末:7、8、14、15,共4天;
  请假攻略:3-6日调休4天,可连休9天。
  旅行建议:韩国走起!去明洞、东大门市场给亲友采购新年礼物,市政广场、南山塔,还有紫苏叶配烤猪五花!
 2017年拼假攻略:二月份
2017年拼假攻略:二月份
  2月份可休11天
  法定:2月1日-2日为春节假期,共2天,2月4日(星期六)上班;
  周末:5、11、12、18、19、25、26,共7天;
  请假攻略:3-4日调休2天,可连休11天。
  旅行建议:意大利走起!庄园、古堡、花园、湖畔、山林……自然的馈赠和历史的恩泽,意大利早已成为了好多人的梦想之地。
 2017年拼假攻略:三月份
2017年拼假攻略:三月份
  3月份可休8天
  3月没有法定节假日;
  周末:4、5、11、12、18、19、25、26,共8天。
 2017年拼假攻略:四月份
2017年拼假攻略:四月份
  4月份可休14天
  法定:4月2日-4日为清明节假期,共3天,4月1日(星期六)上班;4月29-30日为五一假期,共2天;
  周末:8、9、15、16、22、23,共6天;
  请假攻略:4月5-7日调休3天,可连休8天。
  旅行建议:日本走起,3月到5月是樱花的天下,花开满城的惊鸿一瞥。
上一篇:2017年国家公务员考试
下一篇:2018年冬奥会
分享到:
文章转载自官方媒体或其他网站,版权归原创者所有。本站转载旨在使信息更广泛地传播以更好地发挥其价值, 如涉及版权等问题,请作者与本网站联系,本网站核实确认后会尽快予以处理。
 
  网友评论:
暂无评论
  发布评论
提示:你最多可以输入120个字!
验证码:  验证码,看不清楚?请点击刷新验证码 请输入验证码
 
预约工长
装修新模式,发布装修招标立省30%。
 
工长装修服务流程
 
业主免费注册发布招标信息
预约工长上门服务
免费获取三套方案与报价
立即享受优优工长网给您带来的
省钱,省心,放心便捷的服务!
立即发布装修招标>>
 
相关文章
·太阳镜品牌排名
·十大粉底液品牌排名
·西服品牌排名
·净水机十大品牌排名
·拉杆箱品牌排名
·汽车品牌排名
·户外品牌排名
·羽绒服品牌排名
·男装品牌排名
·轮胎品牌排名
·羊绒衫品牌排名
·热水器十大品牌排名
·足浴盆十大品牌
·保险柜十大品牌
·羽绒服十大品牌
装修服务
预约工长
学点装修
装修效果图
装修知识
旧房装修
好建材
平台模式
服务模式
法律声明
关于我们
企业介绍
联系我们
工长注册
城市CEO
关 注 微 信
400-6630-855
周一至周六:9:00-18:00
全国客服热线
商务咨询QQ:9617228
豫ICP备2021014483号  版权所有:优优工长  网站所有内容,未经许可不得转载或做其它使用